Сваи забивные составные
Забивные железобетонные составные сваи сплошного квадратного сечения с ненапрягаемой арматурой со сварным стыком с накладками производятся по серии 1.011.1-10 выпуск 8, сварным стыком через пластины по заводским чертежам и болтовым стыком по чертежам НИИСП МИНБУД
Область применения и главные конструктивные решения.
Область применения составных сваи соответствует обязательному приложению ГОСТ 49804-89. Основные размеры составных сваи и количество стыков соответствуют ГОСТ 19804-89. Составные сваи сечением 300х300мм, длиной 14...24 м, сечениями 350х350мм и 400х400мм длиной 14...28м состоят из двух секций: нижней и верхней. Длина нижних секций принята 8 и 12м при сечении 300х300мм и 8, 12 и 14м при сечениях 350х350 и 400х400мм. Длина верхних секций изменяется через 1 м от 5 до 42 м при сечении 300x300мм и от 6 до 14м при сечениях 350х350 и 400х400мм.

|
Перетин |
Тип стика |
Довжина складової палі |
Кількість секцій |
|
300х300мм |
Зварний 1, 2 |
14 … 24м |
2 |
|
350х350мм |
Зварний 1, 2 |
14 … 28м |
2 |
|
350х350мм |
Болтовий |
25 … 34м |
3 |
|
400х400мм |
Зварний 1, 2 |
14 … 28м |
2 |
Соединение секции составных сваи осуществляется в вертикальном положении под копром в процессе погружения сваи.
Соединения секции сваи со сварным стыком – через накладки из листовой стали, привариваемые к боковым поверхностям закладных изделий секции сваи.
Составные сваи со сварным стыком рекомендуется применять при передаче на них выдергивающих нагрузок.
Применение составных сваи со сварным стыком, предназначенных для вибропогружения, рекомендуется в случаях, когда увеличенное продольное армирование сваи рассчитано на действующие в эксплуатационный период нагрузки.
Составные сваи сечением 350х350мм болтового типа стыка состоят из 3 секций: нижней секции длиной 12м, средняя секция от 7 до 11м и верхней секции от 6 до 11м.
Болтовые соединения применяются в составных сваях длиной более 24м.
Несущая способность данной сваи принять 90 тс.
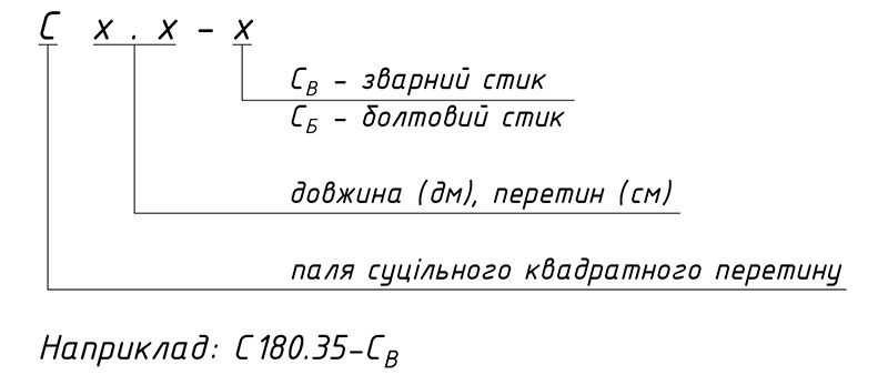
Примеры маркировки:
Свая составная железобетонная сплошного квадратного сечения со сварным стыком.

Примечание: составные сваи, предназначенные для вибропогружения (усиленные), имеют во второй группе обозначение буквенный индекс «ОП», например: С140.30-Св.ОП
Свая составная железобетонная цельного квадратного сечения с болтовым стыком, нижняя секция.

Условное обозначение армирования секций составных свай. согласно серии 1.011.1-10 выпуск 8
|
Условные обозначения армирования |
Диаметр и класс продольной арматуры |
|
1 |
Æ 12 АІІ |
|
2 |
Æ 12 АІІІ |
|
3 |
Æ 14 АІІІ |
|
4 |
Æ 16 АІІІ |
|
5 |
Æ 18 АІІІ |
|
6 |
Æ 20 АІІІ |
Секции составных свай изготовлены из тяжелого бетона класса В25. При отсутствии проектной рабочей арматуры применяется класс А500С и проволока класса Вр-1.
Свая составная железобетонная сплошного квадратного сечения со сварным стыком. Спецификация составных свай согласно серии 1.011.1-10 выпуск 8

|
Маркировка секции |
Тип секции |
Количество секций на составляющую свай |
||||||||||
|
С50.30-ВСв.1 |
Верхняя секция |
|
|
|
1 |
|
|
|
|
|
|
|
|
С60.30-ВСв.1 |
|
1 |
|
|
|
1 |
|
|
|
|
|
|
|
С70.30-ВСв.1 |
|
|
1 |
|
|
|
1 |
|
|
|
|
|
|
С80.30-ВСв.1 |
|
|
|
1 |
|
|
|
1 |
|
|
|
|
|
С90.30-ВСв.2 |
|
|
|
|
|
|
|
|
1 |
|
|
|
|
С100.30-ВСв.2 |
|
|
|
|
|
|
|
|
|
1 |
|
|
|
С110.30-ВСв.3 |
|
|
|
|
|
|
|
|
|
|
1 |
|
|
С120.30-ВСв.3 |
|
|
|
|
|
|
|
|
|
|
|
1 |
|
С80.30-НСв.1 |
Нижняя секция |
1 |
1 |
1 |
|
|
|
|
|
|
|
|
|
С120.30-НСв.3 |
|
|
|
|
1 |
1 |
1 |
1 |
1 |
1 |
1 |
1 |
|
Маркировка составной сваи |
С140.30-Св |
С150.30-Св |
С160.30-Св |
С170.30-Св |
С180.30-Св |
С190.30-Св |
С200.30-Св |
С210.30-Св |
С220.30-Св |
С230.30-Св |
С240.30-Св |
|
|
Маркировка секцииї |
Тип секции |
Количество секций на составляющую свай |
||||||||||||||
|
С60.35-ВСв.2 |
Верхняя секция |
1 |
|
|
|
1 |
|
|
|
|
|
|
|
|
|
|
|
С70.35-ВСв.2 |
|
|
1 |
|
|
|
1 |
|
|
|
|
|
|
|
|
|
|
С80.35-ВСв.2 |
|
|
|
1 |
|
|
|
1 |
|
|
|
|
|
|
|
|
|
С90.35-ВСв.2 |
|
|
|
|
1 |
|
|
|
1 |
|
|
|
|
|
|
|
|
С100.35-ВСв.2 |
|
|
|
|
|
|
|
|
|
1 |
|
|
|
|
|
|
|
С110.35-ВСв.2 |
|
|
|
|
|
|
|
|
|
|
1 |
|
1 |
|
|
|
|
С120.35-ВСв.3 |
|
|
|
|
|
|
|
|
|
|
|
1 |
|
1 |
|
|
|
С130.35-ВСв.3 |
|
|
|
|
|
|
|
|
|
|
|
|
|
|
1 |
|
|
С140.35-ВСв.4 |
|
|
|
|
|
|
|
|
|
|
|
|
|
|
|
1 |
|
С80.35-НСв.2 |
Нижняя секция |
1 |
1 |
1 |
1 |
|
|
|
|
|
|
|
|
|
|
|
|
С120.35-НСв.3 |
|
|
|
|
|
1 |
1 |
1 |
1 |
1 |
1 |
1 |
|
|
|
|
|
С140.35-НСв.4 |
|
|
|
|
|
|
|
|
|
|
|
|
1 |
1 |
1 |
1 |
|
Маркировка составной сваи |
С140.35-Св |
С150.35-Св |
С160.35-Св |
С170.35-Св |
С180.35-Св |
С190.35-Св |
С200.35-Св |
С210.35-Св |
С220.35-Св |
С230.35-Св |
С240.35-Св |
С250.35-Св |
С260.35-Св |
С270.35-Св |
С280.35-Св |
|
|
Маркировка секции |
Тип секции |
Количество секций на составляющую свай |
||||||||||||||
|
С60.40-ВСв.2 |
Верхняя секция |
1 |
|
|
|
1 |
|
|
|
|
|
|
|
|
|
|
|
С70.40-ВСв.2 |
|
|
1 |
|
|
|
1 |
|
|
|
|
|
|
|
|
|
|
С80.40-ВСв.2 |
|
|
|
1 |
|
|
|
1 |
|
|
|
|
|
|
|
|
|
С90.40-ВСв.3 |
|
|
|
|
1 |
|
|
|
1 |
|
|
|
|
|
|
|
|
С100.40-ВСв.3 |
|
|
|
|
|
|
|
|
|
1 |
|
|
|
|
|
|
|
С110.40-ВСв.4 |
|
|
|
|
|
|
|
|
|
|
1 |
|
1 |
|
|
|
|
С120.40-ВСв.4 |
|
|
|
|
|
|
|
|
|
|
|
1 |
|
1 |
|
|
|
С130.40-ВСв.4 |
|
|
|
|
|
|
|
|
|
|
|
|
|
|
1 |
|
|
С140.40-ВСв.5 |
|
|
|
|
|
|
|
|
|
|
|
|
|
|
|
1 |
|
С80.40-НСв.2 |
Нижняя секция |
1 |
1 |
1 |
1 |
|
|
|
|
|
|
|
|
|
|
|
|
С120.40-НСв.4 |
|
|
|
|
|
1 |
1 |
1 |
1 |
1 |
1 |
1 |
|
|
|
|
|
С140.40-НСв.5 |
|
|
|
|
|
|
|
|
|
|
|
|
1 |
1 |
1 |
1 |
|
Маркировка составной сваи |
С140.40-Св |
С150.40-Св |
С160.40-Св |
С170.40-Св |
С180.40-Св |
С190.40-Св |
С200.40-Св |
С210.40-Св |
С220.40-Св |
С230.40-Св |
С240.40-Св |
С250.40-Св |
С260.40-Св |
С270.40-Св |
С280.40-Св |
|
Свая составная железобетонная сплошного квадратного сечения с болтовым стыком. Спецификация составных свай согласно рабочим чертежам НИИСП МИНСТРОЙ

|
Маркировка секции |
Тип секции |
Количество секций на составляющую свай |
Диаметр и класс продольной арматуры |
|||||||||
|
С60-35ВСБ |
Верхняя секция |
1 |
|
|
1 |
|
|
|
|
|
|
Æ 16 А500С |
|
С70-35ВСБ |
|
|
1 |
1 |
|
1 |
|
|
|
|
|
Æ 16 А500С |
|
С80-35ВСБ |
|
|
|
|
|
|
1 |
|
|
|
|
Æ 16 А500С |
|
С90-35ВСБ |
|
|
|
|
|
|
|
1 |
|
|
|
Æ 16 А500С |
|
С100-35ВСБ |
|
|
|
|
|
|
|
|
1 |
1 |
|
Æ 16 А500С |
|
С110-35ВСБ |
|
|
|
|
|
|
|
|
|
|
1 |
Æ 18 А500С |
|
С70-35ССБ |
Средняя секция |
1 |
1 |
|
|
|
|
|
|
|
|
Æ 16 А500С |
|
С80-35ССБ |
|
|
|
1 |
|
|
|
|
|
|
|
Æ 16 А500С |
|
С100-35ССБ |
|
|
|
|
1 |
1 |
1 |
1 |
1 |
|
|
Æ 16 А500С |
|
С110-35ССБ |
|
|
|
|
|
|
|
|
|
1 |
1 |
Æ 18 А500С |
|
С120-35НСБ1 |
Нижняя секция |
1 |
1 |
1 |
1 |
1 |
1 |
|
|
|
|
Æ 18 А500С |
|
С120-35НСБ2 |
|
|
|
|
|
|
|
1 |
1 |
1 |
1 |
Æ 20 А500С |
|
|
Маркировка составной сваи |
С25-35СБ |
С26-35СБ |
С27-35СБ |
С28-35СБ |
С29-35СБ |
С30-35СБ |
С31-35СБ |
С32-35СБ |
С33-35СБ |
С34-35СБ |
|
Рус
Укр